一、招标概况
中国人民银行红安县支行营业办公用房维修改造项目已经中国人民银行武汉分行批准建设,依法进行公开招标,并于2019年4月9日完成评标工作。评标委员会成员由评标专家戴春俐、徐爽、黄正东、张春、祝正顶共5人组成。根据评标委员会提交的评标报告,中国人民银行黄冈市中心支行已经确认评标结果,现进行评标结果公示。
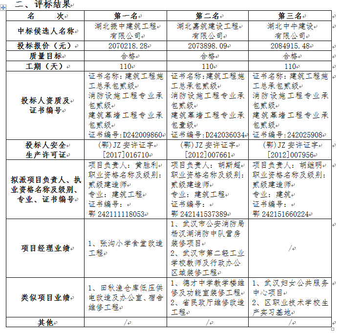
二、评标结果

三、公示时间
公示期为2019年4月24日至2019年4月26日(北京时间)。
四、异议与投诉
投标人或者其他利害关系人对评标结果及中标候选人有异议的,应在评标结果公示期内以书面形式向招标人提出,招标人将自收到异议之日起3日内作出书面答复。作出答复前,将暂停招标投标活动。
投标人或者其他利害关系人对招标人答复仍持有异议的,应当在收到答复之日起10日内持招标人的答复及投诉书,向行业主管部门提出投诉。
五、联系方法
名 称:中国人民银行黄冈市中心支行
地 址:黄冈市黄州区黄州大道52号
联系人:骆先生
电 话:0713-8827799
招标代理机构:中乾立源工程咨询有限公司
地 址:黄冈市黄州区青砖湖路180号1栋301室
联系人:洪先生
电话(传真):0713-8886558
中乾立源工程咨询有限公司
2019年4月23日
